麻豆视频网站在线免费观看,99久久国产综合精品麻豆,麻豆视频传媒APP网页,麻豆视频免费在线观看网站

    电话:13359181110
    住房和城乡建设部:室内生活给水管道,可采用薄壁不锈钢管!-新闻中心-西安麻豆视频网站在线免费观看管道有限公司官网
    2023-01-30 14:34:21

    住房和城乡建设部:室内生活给水管道,可采用薄壁不锈钢管!

    分享到:

    住房和城乡建设部:室内生活给水管道,可采用薄壁不锈钢管!

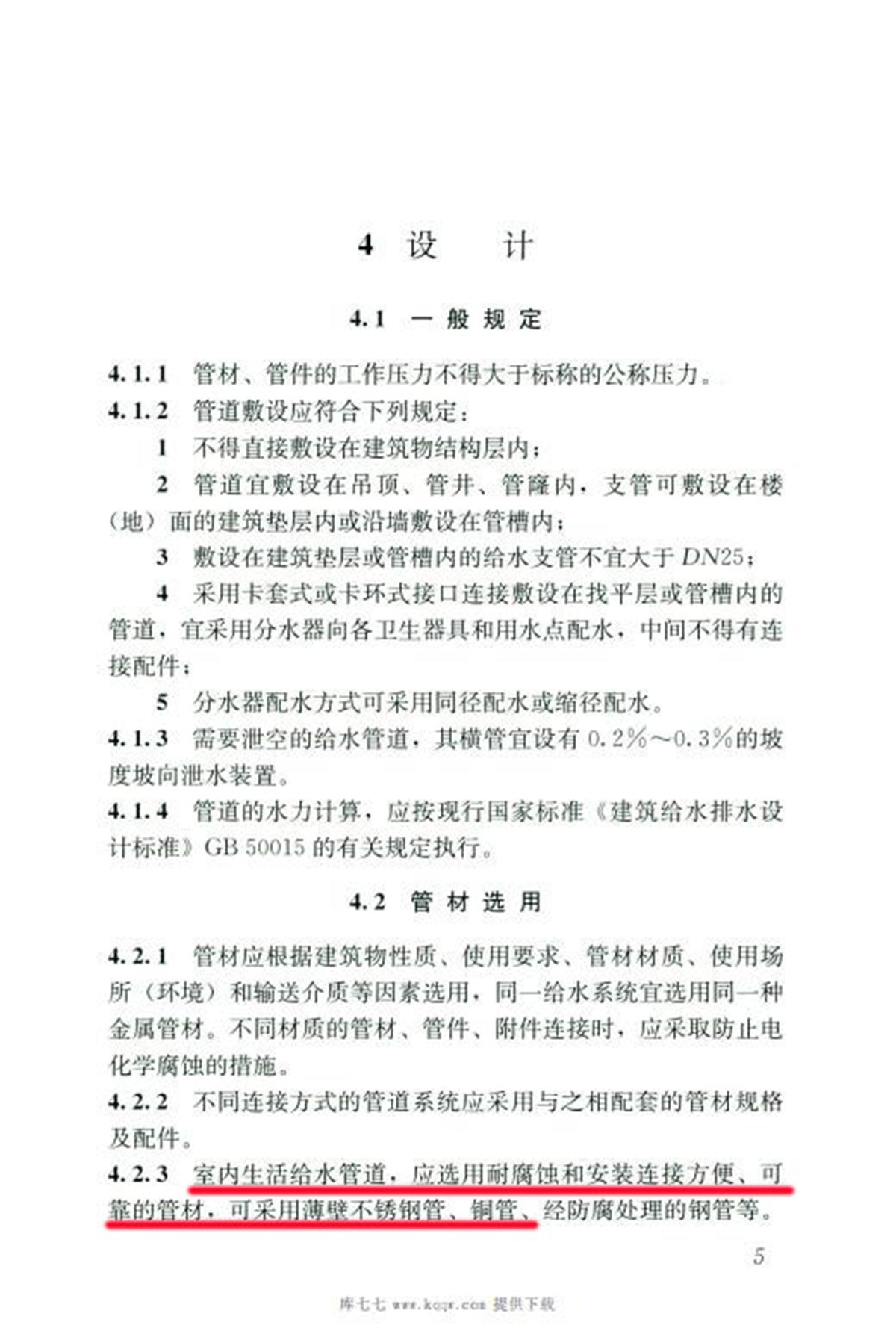
    2020,中国住房和城乡建设部发布并实施《建筑给水金属管道工程技术标准》CJJ/T 154-2020,202049日发布,2020101日实施,该标准明确了室内生活给水管道,可采用不锈钢管,详见54.2.3条“室内生活给水管道,应选用耐腐蚀和安装连接方便、可靠的管材,可采用薄壁不锈钢管、铜管……”     

    CJJT154-2020建筑给水金属管道工程技术标准_00.jpg

    第13页.jpg

    上一篇:山东省住房和城乡建设厅:给水管道应使用铜管、不锈钢管
    下一篇:西安麻豆视频网站在线免费观看管道有限公司荣登西安电视台“西安广电融媒有力量——企业广告展播”
    
    网站地图